Open login
Close login
close
登入 中央地科院學士班
Username
Password
登入
使用自然人憑證登入
忘記密碼?
請登入以管理網站,按下開啟登入視窗
home
中央地科院學士班
Google Search
登入
Open login
Toggle navigation
Toggle navigation
國立中央大學-地球科學學院學士班
:::
回首頁
|
中央大學
|
English
|
網站導覽
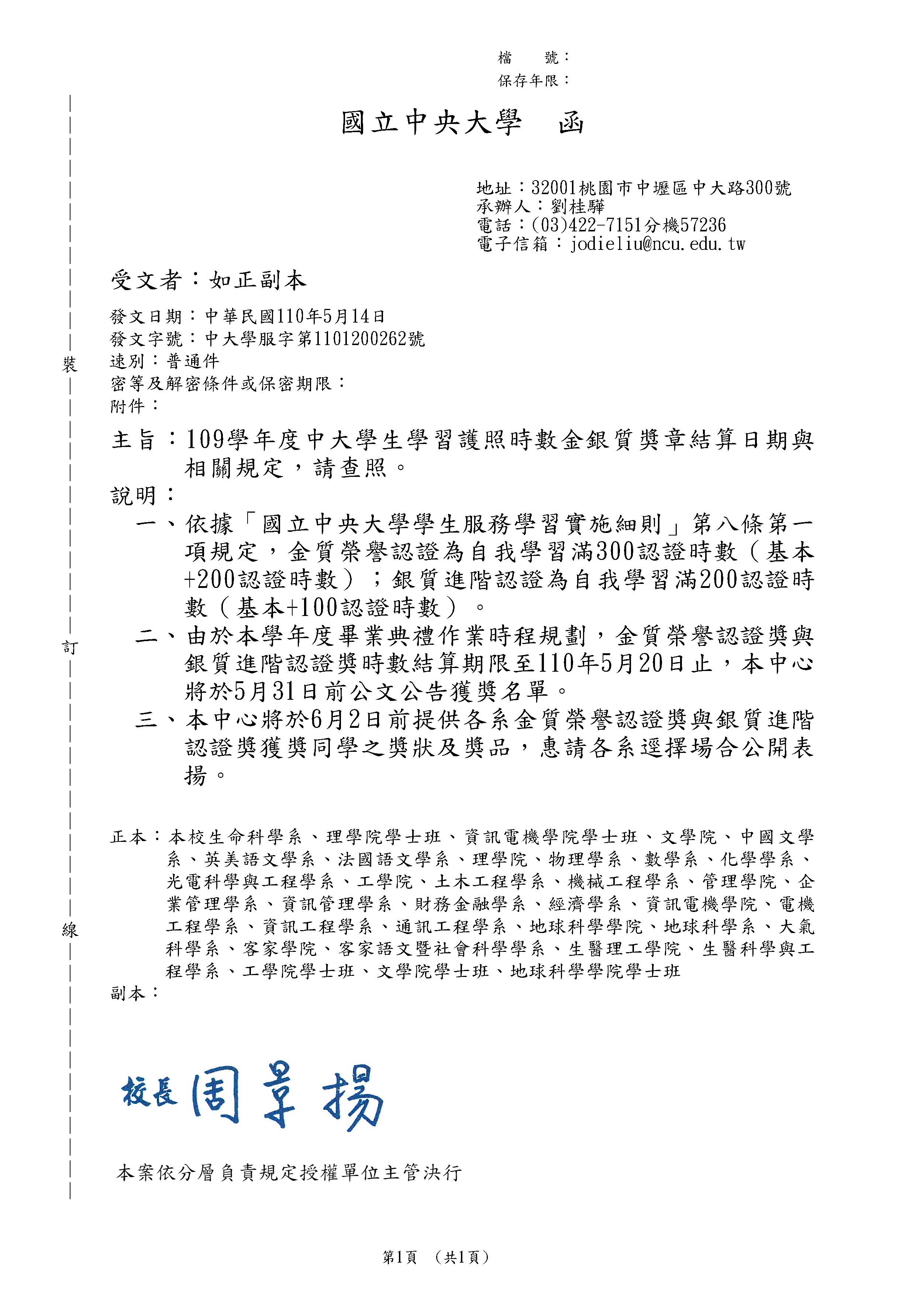
109學年度中大學生學習護照時數金銀質獎章結算日期與相關規定
2021-05-14
Admin