登入 中央地科院學士班

使用自然人憑證登入
忘記密碼?
  • 奧博科技商標

    請登入以管理網站,按下開啟登入視窗

  • home

中央地科院學士班

這是一張圖片

國立中央大學-地球科學學院學士班的Logo 國立中央大學-地球科學學院學士班

:::
回首頁 | 中央大學 | English | 網站導覽
Banner image
Banner image
Banner image
Banner image
Banner image
Banner image
Banner image
Banner image
Banner image
Banner image
Banner image
Banner image
Banner image
Banner image
Banner image
Banner image
Banner image
Banner image
Banner image
Banner image
Banner image
Banner image
Banner image
Banner image
Banner image
Banner image
Banner image
111學年度畢業典禮
Banner image
Banner image
Banner image
Banner image
Banner image
Banner image
110全校運動會地科院獲精神總錦標
    :::
    • 地球科學學院學士班
    • 院學士班最新公告
    • 院學士班章則辦法
    • 課程內容
    • 招生資訊
    • 院學士班下載專區
    • 「地球系統實務」專區

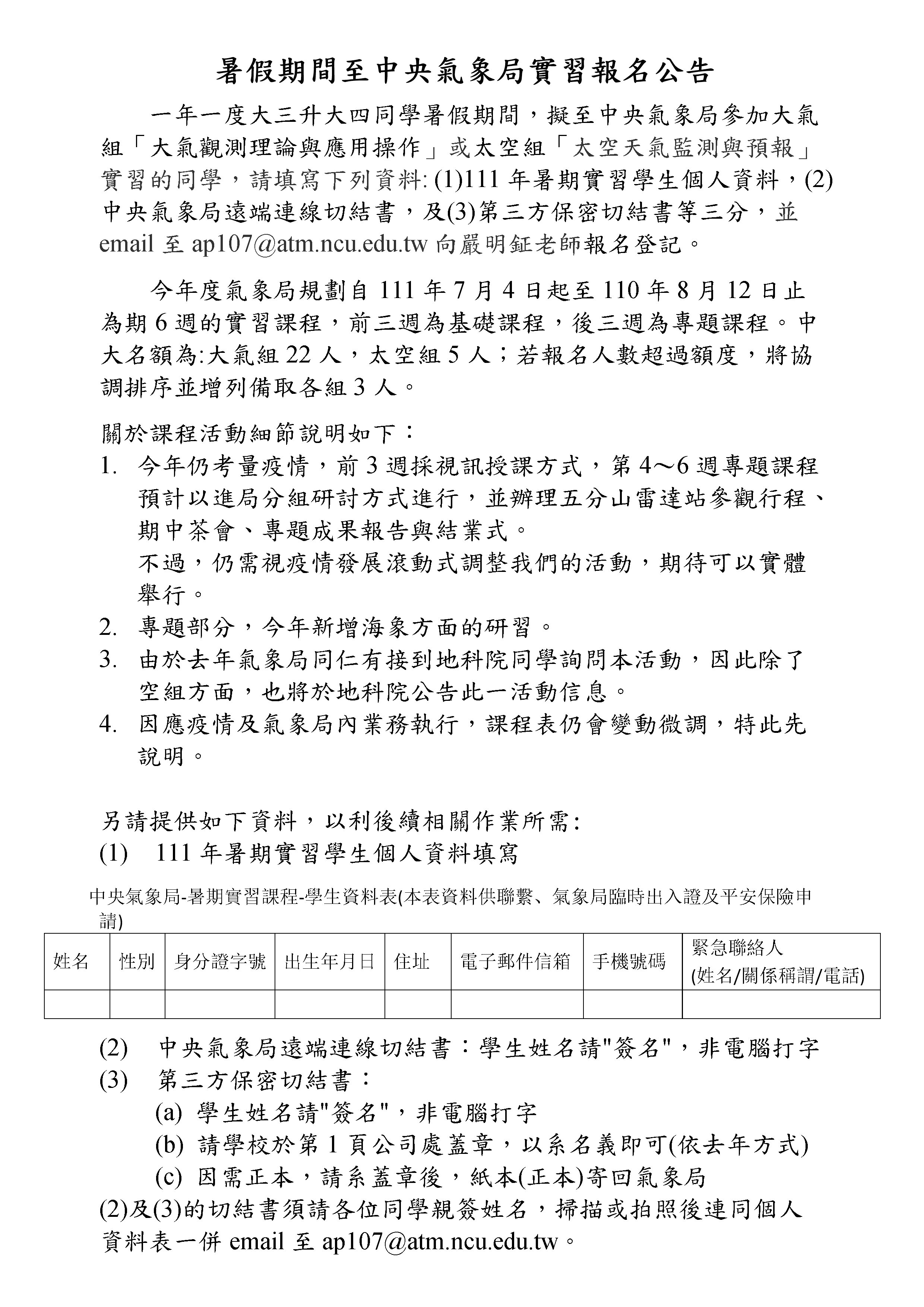
    暑假期間至中央氣象局實習報名公告

    • 2022-05-20
    • Admin
    這是一張圖片
    • 2022中央氣象局暑期學生實習課程總表1110517.pdf 2-中央氣象局遠端連線切結書.doc 3-第三方保密切結書-中央大學.docx

    電話:886-3-4227151 Ext.25600
    Email:ncu25600@ncu.edu.tw
    國立中央大學地球科學學院學士班
    地址:32001桃園市中壢區中大路 300 號
    隱私權政策聲明
     
    奧博科技造訪人次 : 729579